SyvirBuild 2 makes a network inventory of all your PCs on your local network. Get SyvirBuild 2 with a Serial Number for free
SyvirBuild 2 Review at a Glance
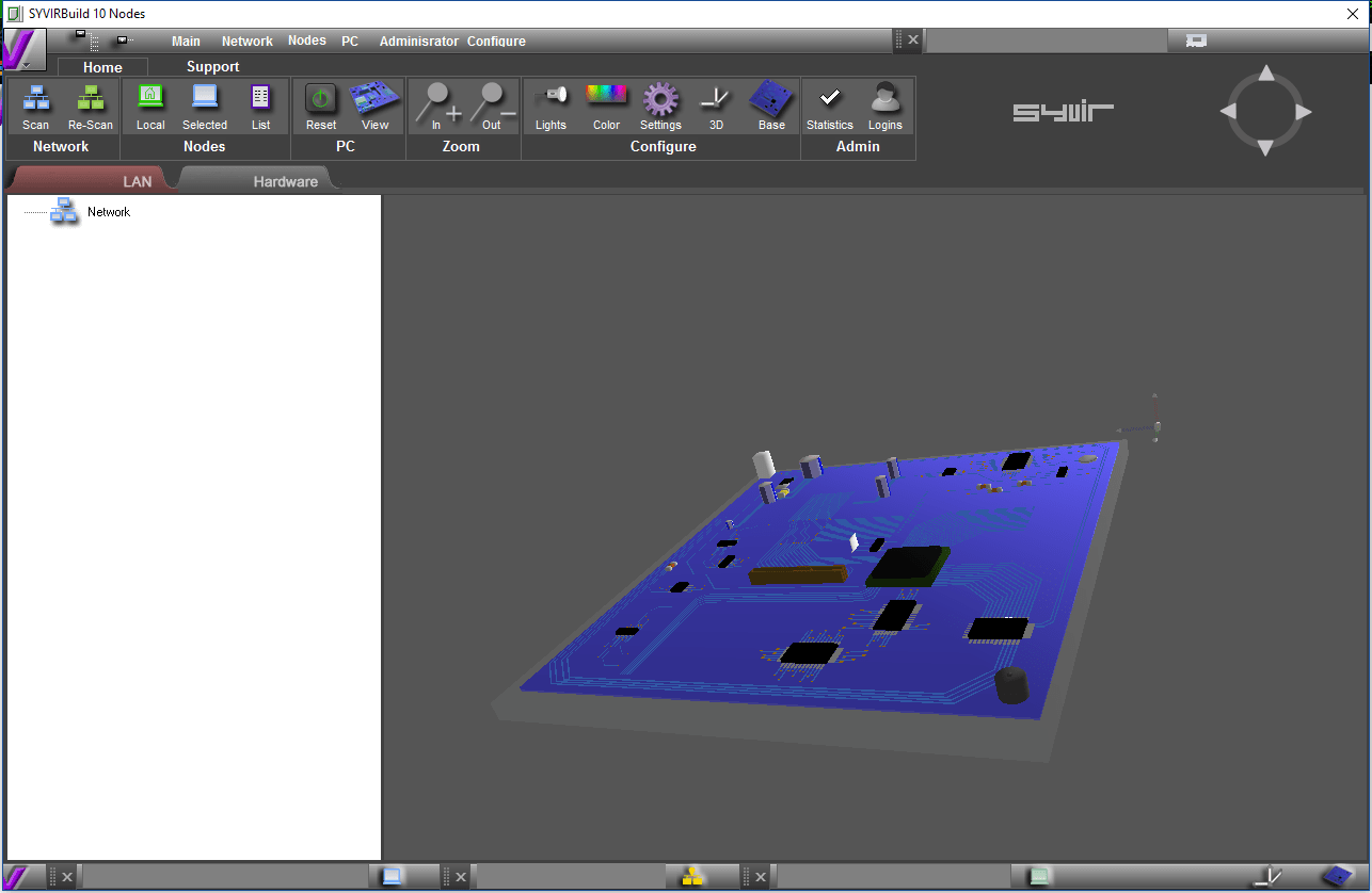
SyvirBuild 2is a great tool for Network Administrators. Uses agentless scanning. Just create an admin account on a network PC and enable WMI services. When trying to check a PCs hardware specification sometimes the only reliable means is to open up the box and see for yourself what’s inside the system case. Clearly this is time consuming and when you have a huge number of PCs on your network this can be impractical. SyvirBuild 2 makes a network inventory of all your PCs on your local network and builds a 3D virtual system of the target PC. So you can see at a glance what hardware is on the PC.
SyvirBuild 2 comes with an automatic network scanner that detects all off your Windows PCs in your local area network. Agent less scanning means no software agent is needed to be deployed on the target PC. A wide range of hardware details are scanned by SyvirBuild. SyvirBuild 2 makes a network inventory of all your PCs on your local network.
Features
Key Features of SyvirBuild 2:
- Scanning your Network – To gather information on Windows PCs connected to the network.
- Setting the local PCs administrator account .
- Setting the global administrator account.
- Scan a network P.C
- Scan local P.C
- Sensor Types (Default is a wide range of sensors)
- O.S – The O.S sensor reads the operating system that is present on the target P.C. This is usually a version of Microsoft Windows. The Sensor returns the version and type of Windows.
- Enclosure – Where available information on the target Pcs enclosure type is returned. Primarily this can be one of three types: Tower, Desktop, and Laptop
- Processor – The processor sensor returns the manufacturer and model number of the cpu fitted to the motherboard. With some systems WMI will return two values for a dual core processor. SYVIRBuild processor sensor returns just one cpu value.
- Physical Memory – Memory Sensor detects how many internal memory cards are fitted to the motherboard. WMI returns values that include ROM BIOS memory for instance that is not fitted as a card. The memory sensor strips out this data to give a more accurate visualisation of the fitted memory cards.
- Keyboard – Detects whether a keyboard is connected. The sensor recognises PS2 and USB keyboards. The keyboard (if connected) is represented by a single key connected to either the PS2 keyboard socket or a USB (Back) socket.
- Pointing device. – Detects whether a pointing device (Mouse) is connected. The sensor recognises PS2 and USB pointing devices. The mouse (if connected) is represented by a virtual mouse connected to either the PS2 mouse socket or a USB (Back) socket.
- Motherboard – The motherboard sensor detects if a baseboard is fitted and the manufactures part number of the board.
- System Slots – The slots sensor detects PCI expansion slots on the motherboard. PCI and Express types are recognised. The virtual motherboard is populated with types of slots found by this sensor.
- BIOS – Returns the ROM BIOS used on the motherboard. The value returns the BIOS Manufacture and model.
- Video Controller – Typically video is provided through integrated graphics or a separate AGP graphics card. Video Controller sensor detects which type of graphics is fitted to the motherboard.
- Hard Drive – Returns the make and model of the hard drives fitted to the system.
- DVD/CD Drive – Returns the make and model of the DVD/CD drives fitted to the system.
- Floppy Disk Drive – Returns the make and model of the Floppy Disk Drive fitted to the system. (Not shown in 3D system)
- Memory Cards – Detects memory card external ports.
- Tape Drive – Returns the make and model of the Tape Drive fitted to the system. (Not shown in 3D system)
- USB Ports – Detects USB Ports front and back.
- 1394 Controller – Returns firewire details.
- Network Adapter – Returns Ethernet adapters.
- SCSI Controller – Returns details of SCSI devices.
- Wireless – Detects if wireless is fitted to the system.
- Serial Port – Returns details of serial ports on the motherboard.
- Parallel Port – Returns details of parallel ports on the motherboard.
- Sound Device – Detects which sound devices are fitted to the motherboard.
- Fan – Detects fans fitted either to the enclosure or cpu.
- Portable Battery – Senses if a portable battery is fitted.
- Infrared Device – Returns details of a infrared device fitted to the motherboard.
- PCMCIA Controller – Detects if a PCMCIA controller is fitted.
- Refrigeration – Detects if a Refrigeration is fitted to the system.
- Heat Pipe – Detects if a heat pipe is fitted to the motherboard.
- Temperature Probe – Detects if Temperature Probes are fitted to the motherboard.
- Lock – Detects if a lock is fitted to the enclosure.
- Battery (UPS) – Detects if a uninterrupted power supply is fitted in the enclosure.
Requirements
To run SyvirBuild 2 with optimum reliability and performance, your system should match the following requirements:
System Requirements for Windows OS:
- Windows 7/ 8/ 10; Windows Server 2008/ 2012/ 2016;
- DirectX 8.1 or higher.
System Requirements for Mac OS:
–
Download
Not sure if SyvirBuild 2 does what you need? Try it out now. Please feel free to download SyvirBuild 2 for Windows here. This 3D PC Build & Netword administration tool by SYVIR Technologies has been tested professionally and we are assured that no viruses, Trojans, adware or malware contained.
Buy Now
SyvirBuild 2 retails for $65 (10 Nodes), But, on our website, The Software Shop, you can save on your purchase of its license key with today’s SyvirBuild 2 giveaway for 10 Nodes. This offer is available for a limited time!
AD FastReporter Pro - for PC BEST SELLER
Namo WebEditor ONE EXCLUSIVE
Genie Backup Manager Pro 9.0 BEST SELLER
Antamedia HotSpot Software BEST SELLER
LiteManager Pro GIVEAWAY
SyvirBuild 2 Giveaway is available now for a limited time.
Please note that once you signed in, do not close this page. You will be shown how to get this offer for free.
Please Report if SyvirBuild 2 Deal/Discount Coupon/Giveaway has a problem such as expired, broken link, sold out, etc.





